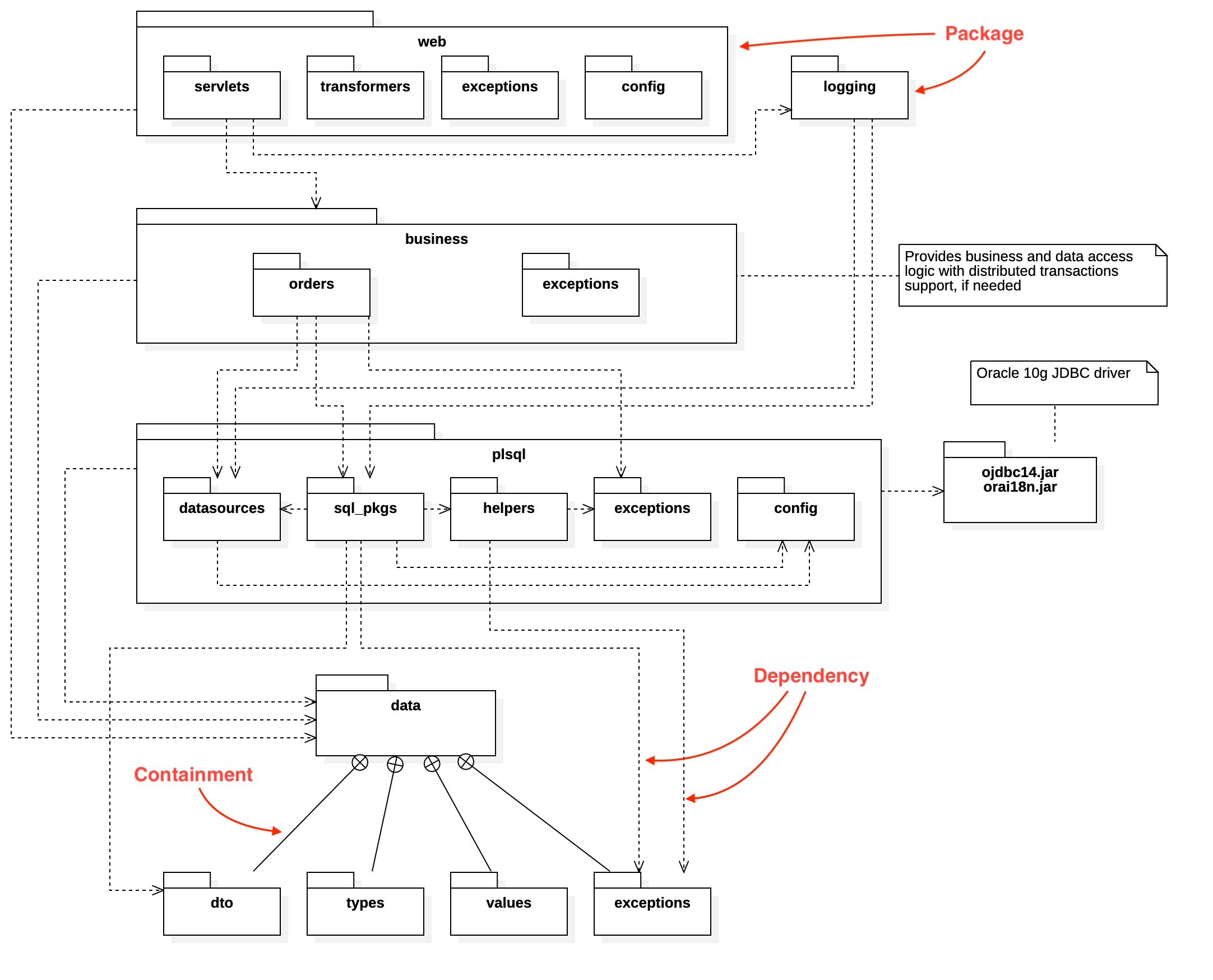
Package Diagram

Create Package Diagram
To create a Package Diagram:
Select first an element where a new Package Diagram to be contained as a child.
Select Model | Add Diagram | Package Diagram in Menu Bar or select Add Diagram | Package Diagram in Context Menu.
See also
UML Package Diagram - For more information about UML Package Diagram.
Package
To create a Package on a diagram:
Select Package in Toolbox.
Drag on the diagram as the size of Package.
To create a Package (model element only) by Menu:
Select an Element where a new Package to be contained.
Select Model | Add | Package in Menu Bar or Add | Package in Context Menu.
You can use QuickEdit for Package by double-click or press Enter on a selected Package.
Name Expression : Edit name expression.
Syntax of Name Expression
expression ::= [ '<<' stereotype `>>` ] [ visibility ] name stereotype ::= (identifier) visibility ::= '+' | '#' | '-' | '~' name ::= (identifier)Visibility : Change visibility property.
Add Note : Add a linked note.
Add Constraint : Add a constraint.
Add Sub-Package : Add a sub-package.
Add Dependant Package : Add a dependant package.
Add Depending Package : Add a depending package.
Model
To create a Model on a diagram:
Select Model in Toolbox.
Drag on the diagram as the size of Model.
To create a Model (model element only) by Menu:
Select an Element where a new Model to be contained.
Select Model | Add | Model in Menu Bar or Add | Model in Context Menu.
You can use QuickEdit for Model Element (See Model Element).
Subsystem
To create a Subsystem on a diagram:
Select Subsystem in Toolbox.
Drag on the diagram as the size of Subsystem.
To create a Subsystem (model element only) by Menu:
Select an Element where a new Subsystem to be contained.
Select Model | Add | Subsystem in Menu Bar or Add | Subsystem in Context Menu.
You can use QuickEdit for Subsystem by double-click or press Enter on a selected Subsystem.
Name Expression : Edit name expression.
Syntax of Name Expression
expression ::= [ '<<' stereotype `>>` ] [ visibility ] name stereotype ::= (identifier) visibility ::= '+' | '#' | '-' | '~' name ::= (identifier)Visibility : Change visibility property.
Add Note : Add a linked note.
Add Constraint : Add a constraint.
Add Provided Interface : Add a provided interface.
Add Required Interface : Add a required interface.
Containment
To make an Containment relation:
Select Containment in Toolbox.
Drag from an element (to be contained) and drop on a container element.
Note
There is no Containment model element. The Containment view element only show the containment relationship between two elements. (Contained elements are shown as children in Model Explorer)