C4 Diagram

Create C4 Diagram
To create a C4 Diagram:
Select first an element where a new C4 Diagram to be contained as a child.
Select Model | Add Diagram | C4 Diagram in Menu Bar or select Add Diagram | C4 Diagram in Context Menu.
C4 Model
To create a C4 Model (model element only) by Menu:
Select an Element where a new C4 Model to be contained.
Select Model | Add | C4 Model in Menu Bar or Add | C4 Model in Context Menu.
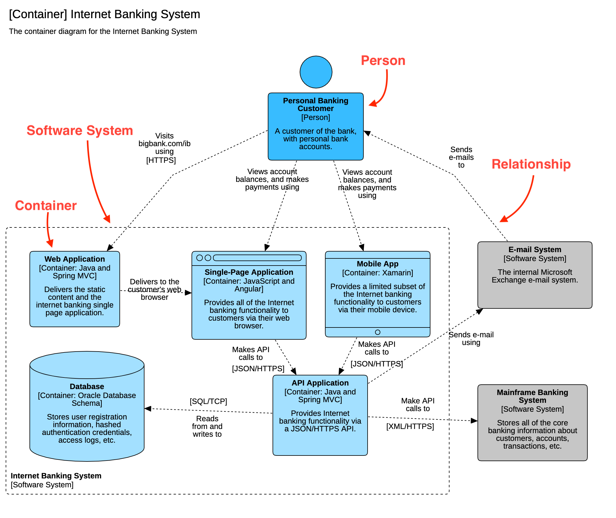
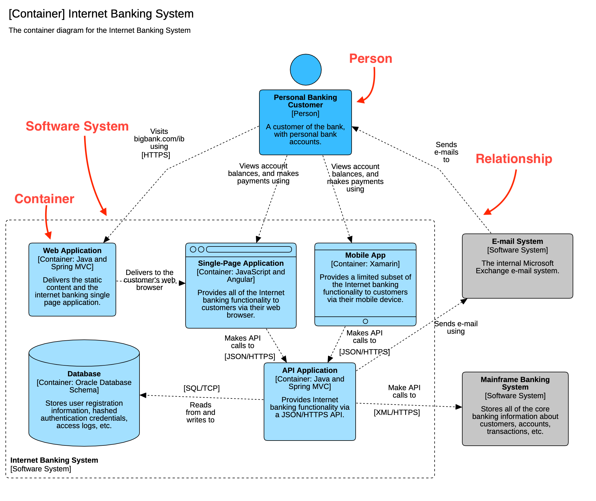
Element (Person, Software System, Container, Component)
To create a C4 element:
Select Person, Software System, Container, Component or Element in Toolbox.
Drag on the diagram as the size.
You can use QuickEdit for element by double-click or press Enter on a selected element.
Name : Edit name.
Add Note : Add a linked note.
You can edit description or technology properties in Property Editor.
An element is shown as a dashed boundary if it is shown in a diagram which is one of children of the element.
If you need elements other than Person, Software System, Container or Component, you can use (general) Element in Toolbox for Deployment Node, Infrastructure Node, etc.
Relationship
To create a relationship:
Select Relationship in Toolbox.
Drag from an element and drop on another element.
You can use QuickEdit by double-click or press Enter on a selected relationship.
Name : Edit description.
Add Note : Add a linked note.
You can edit description or technology properties in Property Editor.