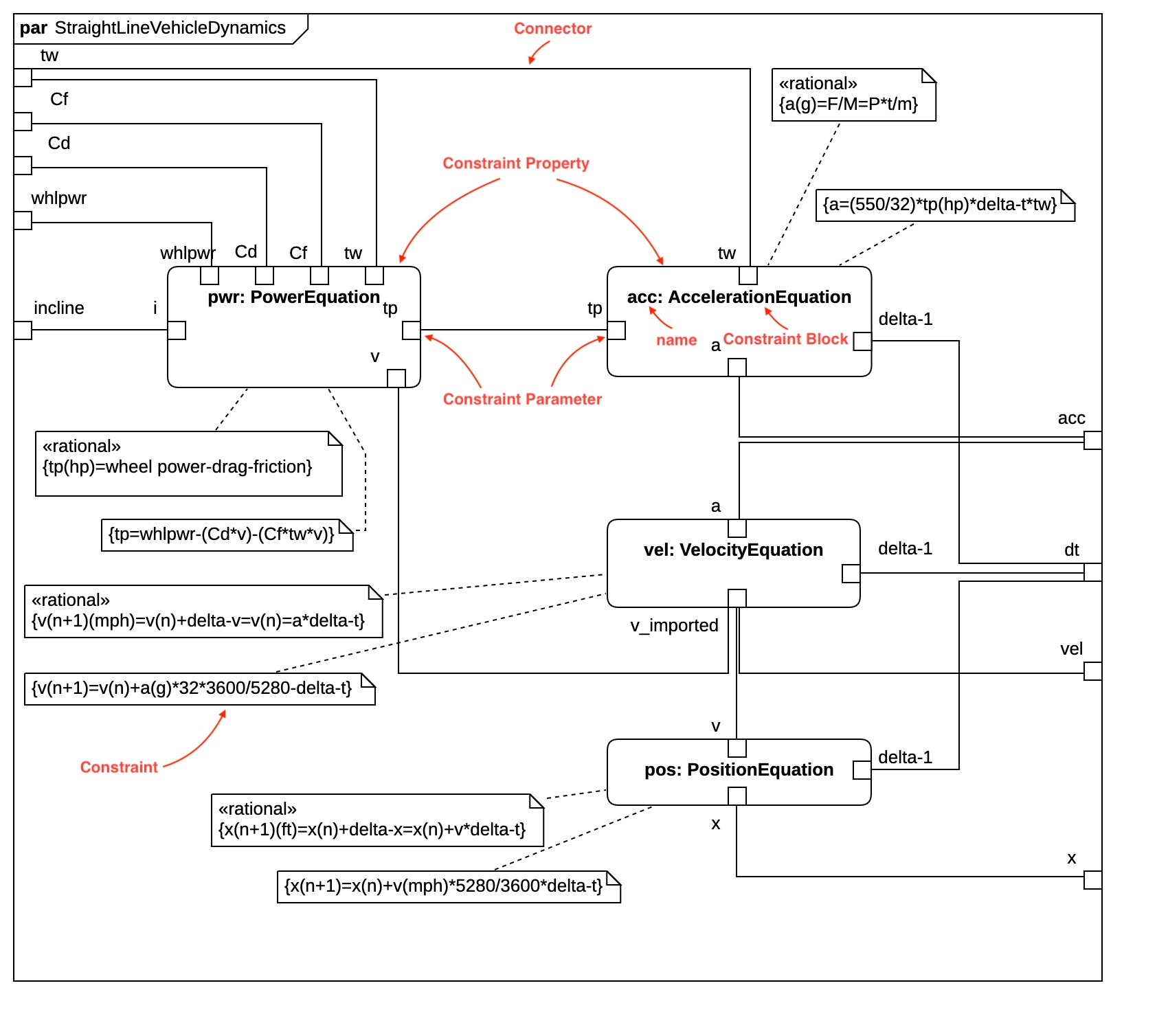
Parametric Diagram

Create Block Definition Diagram
To create a Parametric Diagram:
Select first a Constraint Block where a new Parametric Diagram to be contained as a child.
Select Model | Add Diagram | Parametric Diagram in Menu Bar or select Add Diagram | Parametric Diagram in Context Menu.
Constraint Property
To create a Constraint Property:
Select Constraint Property in Toolbox.
Drag on the diagram as the size you want.
To create a Constraint Property (model element only) by Menu:
Select a Constraint Block where a new Constraint Property to be contained.
Select Model | Add | Constraint Property in Menu Bar or Add | Constraint Property in Context Menu.
You can use QuickEdit for Constraint Property by double-click or press Enter
on a selected Constraint Property.
Name Expression : Edit name expression.
Syntax of Name Expression
expression ::= [ '<<' stereotype `>>` ] [ visibility ] name stereotype ::= (identifier) visibility ::= '+' | '#' | '-' | '~' name ::= (identifier)
Visibility : Change visibility property.
Add Note : Add a linked note.
Add Constraint : Add a constraint.
Select Constraint Block : Select a Constraint Block and assign it to type property.
Create Constraint Block : Create a Constraint Block and assign it to type property.
Add Constraint Parameter : Add a constraint parameter.
Constraint Parameter
To create a Constraint Parameter:
Select Constraint Parameter in Toolbox.
Click on the element (e.g. Constraint Property or Parametric Diagram Frame) where Constraint Parameter to be contained.
You can use QuickEdit for Constraint Parameter by double-click or press Enter
on a selected Constraint Parameter.
Name Expression : Edit name expression.
Syntax of Name Expression
expression ::= [ '<<' stereotype `>>` ] [ visibility ] name stereotype ::= (identifier) visibility ::= '+' | '#' | '-' | '~' name ::= (identifier)
Visibility : Change visibility property.
Add Note : Add a linked note.
Add Constraint : Add a constraint.
Select Block : Select a Block and assign it to type property.
Create Block : Create a Block and assign it to type property.