Interaction Overview Diagram

Create Interaction Overview Diagram
To create an Interaction Overview Diagram:
Select first an element where a new Interaction Overview Diagram to be contained as a child.
Select Model | Add Diagram | Interaction Overview Diagram in Menu Bar or select Add Diagram | Interaction Overview Diagram in Context Menu.
See also
UML Interaction Overview Diagram - For more information about UML Interaction Overview Diagram
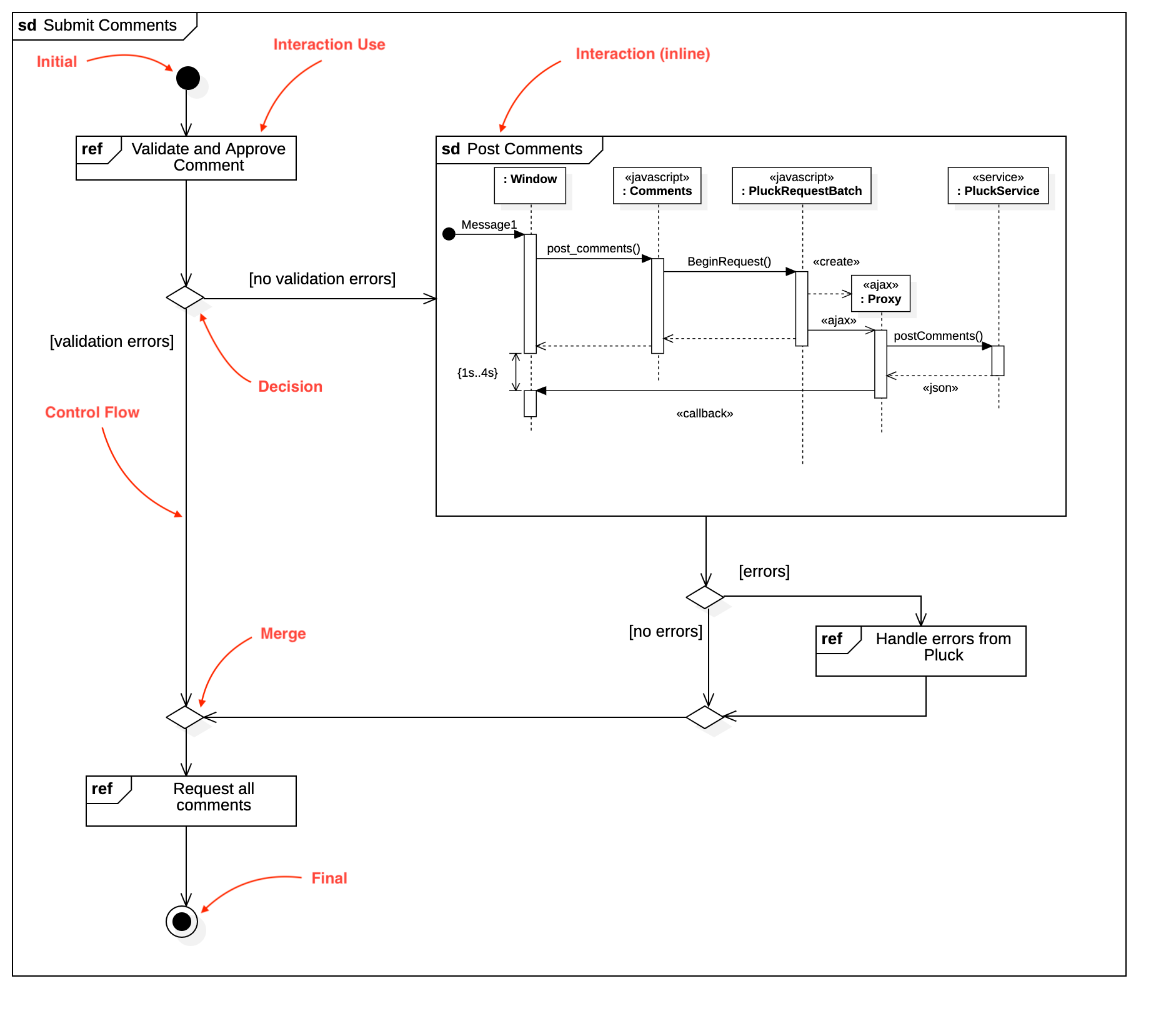
Note that Interaction Overview Diagram is a kind of Activity Diagram, so all nodes are activity nodes and all edges are activity edges.
Interaction Use
To create a Interaction Use node:
Select Interaction Use in Toolbox.
Drag on the diagram as the size of Interaction Use.
You can also create an Interaction Use node by drag and drop an existing Interaction Use from Model Explorer.
Double-clicking the node will select the corresponding Interaction Use element in Model Explorer.
Interaction (inline)
To create a Interaction (inline) node:
Select Interaction (inline) in Toolbox.
Drag on the diagram as the size of Interaction.
Creating an Interaction (inline) node will also create a new Sequence Diagram. The sequence diagram is shown inside the Interaction Frame.
To edit the sequence diagram inside, double-click the Interaction Frame.
You can also create Interaction (inline) node by drag and drop an existing Sequence Diagram from Model Explorer.
Initial
To create an Initial node:
Select Initial in Toolbox.
Click at the position on the diagram.
Final
To create a Final node:
Select Final in Toolbox.
Click at the position on the diagram.
Fork
To create a Fork node:
Select Fork in Toolbox.
Drag on the diagram as the size of Fork.
Join
To create a Join node:
Select Join in Toolbox.
Drag on the diagram as the size of Join.
Merge
To create a Merge node:
Select Merge in Toolbox.
Click at the position on the diagram.
Decision
To create a Decision node:
Select Decision in Toolbox.
Click at the position on the diagram.
Control Flow
To create a Control Flow:
Select Control Flow in Toolbox.
Drag from a node and drop on another node.
You can use QuickEdit for Relationship (See Relationship).