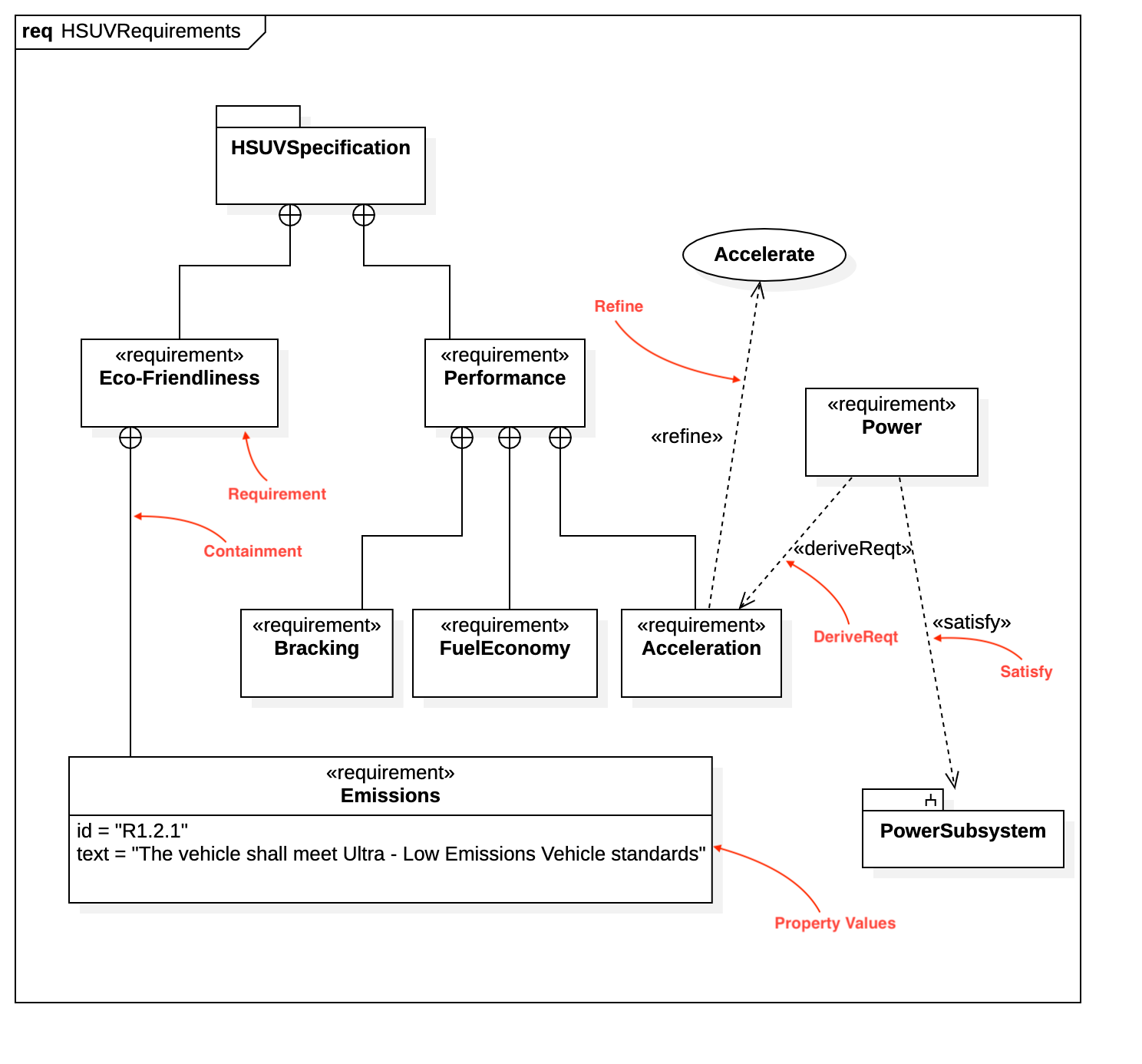
Requirement Diagram

Create Requirement Diagram
To create a Requirement Diagram:
Select first an element where a new Requirement Diagram to be contained as a child.
Select Model | Add Diagram | Requirement Diagram in Menu Bar or select Add Diagram | Requirement Diagram in Context Menu.
Requirement
To create a Requirement:
Select Requirement in Toolbox.
Drag on the diagram as the size you want.
You can use QuickEdit for Requirement by double-click or press Enter on a selected Requirement.
Name Expression : Edit name expression.
Syntax of Name Expression
Visibility : Change visibility property.
Add Note : Add a linked note.
Add Constraint: Add a constraint.
Add Sub-Requirement : Add a Requirement with a contained relationship.
To suppress Property Values, check (or uncheck) Format | Suppress Property Values in Menu Bar or Context Menu
Copy
To create a Copy:
Select Copy in Toolbox.
Drag from an element (to be special) and drop on another element (to be general).
You can use QuickEdit for Relationship (See Relationship).
DeriveReqt
To create a DeriveReqt:
Select DeriveReqt in Toolbox.
Drag from an element (to be special) and drop on another element (to be general).
You can use QuickEdit for Relationship (See Relationship).
Verify
To create a Verify:
Select Verify in Toolbox.
Drag from an element (to be special) and drop on another element (to be general).
You can use QuickEdit for Relationship (See Relationship).
Satisfy
To create a Satisfy:
Select Satisfy in Toolbox.
Drag from an element (to be special) and drop on another element (to be general).
You can use QuickEdit for Relationship (See Relationship).
Refine
To create a Refine:
Select Refine in Toolbox.
Drag from an element (to be special) and drop on another element (to be general).
You can use QuickEdit for Relationship (See Relationship).