Component Diagram

Create Component Diagram
To create a Component Diagram:
Select first an element where a new Component Diagram to be contained as a child.
Select Model | Add Diagram | Component Diagram in Menu Bar or select Add Diagram | Component Diagram in Context Menu.
See also
UML Component Diagram - For more information about UML Component Diagram.
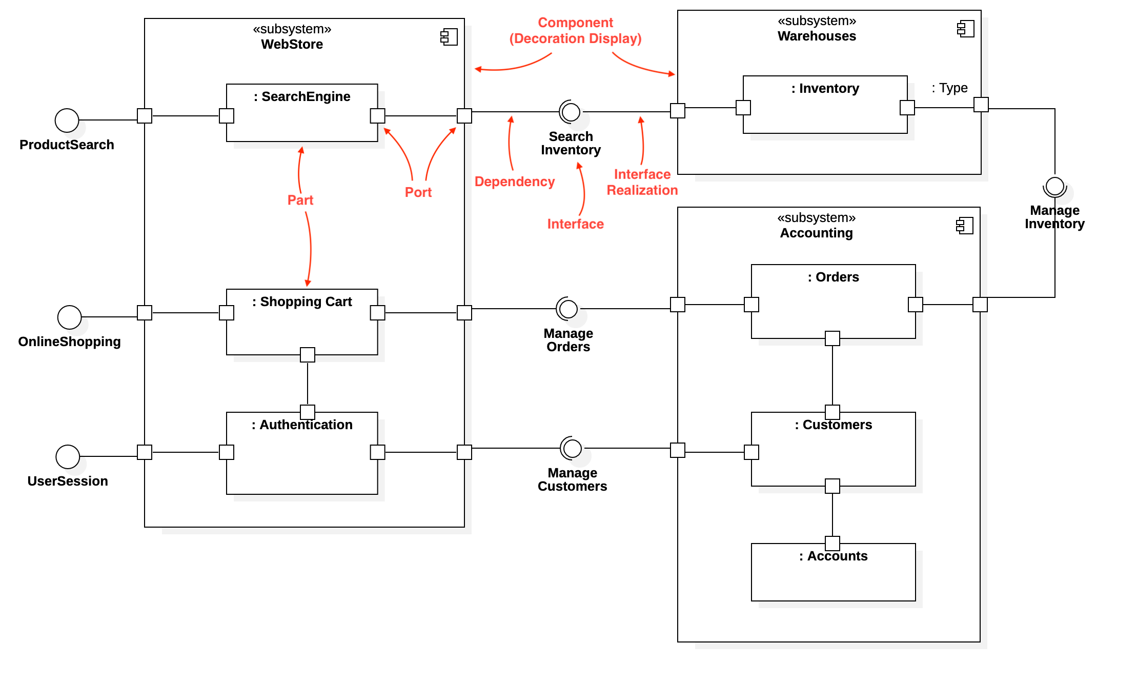
Component
To create a Component:
Select Component in Toolbox.
Drag on the diagram as the size of Component.
To create a Component (model element only) by Menu:
Select an Element where a new Component to be contained.
Select Model | Add | Component in Menu Bar or Add | Component in Context Menu.
You can use QuickEdit for Component by double-click or press Enter on a selected Component.
Name Expression : Edit name expression.
Syntax of Name Expression
Visibility : Change visibility property.
Add Note : Add a linked note.
Add Constraint : Add a constraint.
Add Attribute (
Ctrl+Enter) : Add an attribute.Add Operation (
Ctrl+Shift+Enter) : Add an operation.Add Reception : Add a reception.
Add Provided Interface : Add a provided interface.
Add Required Interface : Add a required interface.
Add Port : Add a port.
Add Part : Add a part.
To suppress Attributes, see Suppress Attributes.
To suppress Operations, see Suppress Operations.
To show or hide Operation Signatures, see Show Operation Signature.
Artifact
To create a Artifact:
Select Artifact in Toolbox.
Drag on the diagram as the size of Artifact.
To create a Artifact (model element only) by Menu:
Select an Element where a new Artifact to be contained.
Select Model | Add | Artifact in Menu Bar or Add | Artifact in Context Menu.
You can use QuickEdit for Classifier (See Classifier).
To suppress Attributes, see Suppress Attributes.
To suppress Operations, see Suppress Operations.
To show or hide Operation Signatures, see Show Operation Signature.
Component Realization
To create an Component Realization:
Select Component Realization in Toolbox.
Drag from an element (realizing) and drop on a Component (to be realized).
You can use QuickEdit for Relationship (See Relationship).